• Utama
  • Info PSIS
    • Sejarah PSIS
    • Misi & Visi
    • Carta Organisasi
    • Piagam Pelanggan
    • Dasar & Objektif Kualiti
    • Pelan Strategik PSIS
    • Rukun Negara
    • Soalan Lazim (FAQ)
  • Organisasi
    • Pengurusan
      • Pengurusan Tertinggi
      • Unit Perhubungan & Komunikasi Korporat
      • Unit Perancangan Strategik
    • Akademik
      • Jabatan Kejuruteraan Awam
      • Jabatan Kejuruteraan Elektrik
      • Jabatan Teknologi Maklumat & Komunikasi
      • Jabatan Pelancongan & Hospitaliti
      • Jabatan Perdagangan
      • Jabatan Pengajian Am
      • Jabatan Matematik, Sains & Komputer
      • Unit Pembangunan Teknologi (COT)
      • Corporate, Industrial Services and Employability Center (CISEC)
      • Unit Penyelidikan, Inovasi & Komersialan
      • Unit Peperiksaan
      • Unit Perhubungan dan Latihan Industri
      • Unit e-Pembelajaran
      • Unit Jaminan Kualiti
    • Sokongan Akademik
      • Jabatan Hal Ehwal Pelajar
        • Unit Pengurusan Kediaman Pelajar
        • Unit Pengurusan Psikologi dan Kesihatan
      • Jabatan Sukan, Kebudayaan & Kokurikulum
      • Pusat Islam
      • Unit Khidmat Pengurusan
        • Sub Unit Pentadbiran
        • Sub Unit Perkhidmatan & Perjawatan
        • Sub Unit Kewangan & Akaun
        • Sub Unit Perolehan
      • Unit Latihan & Pendidikan Lanjutan
      • Unit Pembangunan & Penyelenggaraan
      • Unit Pengurusan Aset
      • Unit Keusahawanan
      • Unit Teknologi Maklumat (ICT)
        • Sub Unit Teknologi Maklumat
        • Sub Unit Pembangunan Instruksional & Multimedia
        • Sub Unit Perpustakaan & Sumber
    • Kelab & Persatuan
      • Kelab Kebajikan & Rekreasi
      • Puspanita
    • Majlis Bersama Jabatan (MBJ)
  • Interaktif
    • Penerbitan
    • Kejayaan & Pencapaian
    • Berita & Aktiviti
    • Hebahan / Pengumuman
    • Galeri
    • Sebut Harga / Tender
    • Bahan Multimedia
  • Direktori Staf
    • Pengurusan
      • Pengurusan Tertinggi
      • Unit Perhubungan & Komunikasi Korporat
      • Unit Perancangan Strategik
    • Pengurusan Akademik
      • Jabatan Kejuruteraan Awam
      • Jabatan Kejuruteraan Elektrik
      • Jabatan Pelancongan & Hospitaliti
      • Jabatan Teknologi Maklumat & Komunikasi
      • Jabatan Perdagangan
      • Jabatan Pengajian Am
      • Jabatan Matematik, Sains & Komputer
      • Unit Pembangunan Teknologi (COT)
      • Corporate, Industrial Services and Employability Center (CISEC)
      • Unit Penyelidikan, Inovasi & Komersialan
      • Unit Peperiksaan
      • Unit Perhubungan Dan Latihan Industri
      • Unit e-Pembelajaran
      • Unit Jaminan Kualiti
    • Pengurusan Sokongan Akademik
      • Jabatan Hal Ehwal Pelajar
      • Jabatan Sukan, Kebudayaan & Kokurikulum
      • Pusat Islam
      • Unit Pembangunan & Penyelenggaraan
      • Unit Pengurusan Aset
      • Unit Khidmat Pengurusan
      • Unit Keusahawanan
      • Unit Latihan & Pendidikan Lanjutan
      • Unit Teknologi Maklumat (ICT)
  • SMART CAMPUS
    • Virtual Tour PSIS
    • PSIS Wifi Hotspot
  • Portal eBook
  • Utama
  • Info PSIS
    • Sejarah PSIS
    • Misi & Visi
    • Carta Organisasi
    • Piagam Pelanggan
    • Dasar & Objektif Kualiti
    • Pelan Strategik PSIS
    • Rukun Negara
    • Soalan Lazim (FAQ)
  • Organisasi
    • Pengurusan
      • Pengurusan Tertinggi
      • Unit Perhubungan & Komunikasi Korporat
      • Unit Perancangan Strategik
    • Akademik
      • Jabatan Kejuruteraan Awam
      • Jabatan Kejuruteraan Elektrik
      • Jabatan Teknologi Maklumat & Komunikasi
      • Jabatan Pelancongan & Hospitaliti
      • Jabatan Perdagangan
      • Jabatan Pengajian Am
      • Jabatan Matematik, Sains & Komputer
      • Unit Pembangunan Teknologi (COT)
      • Corporate, Industrial Services and Employability Center (CISEC)
      • Unit Penyelidikan, Inovasi & Komersialan
      • Unit Peperiksaan
      • Unit Perhubungan dan Latihan Industri
      • Unit e-Pembelajaran
      • Unit Jaminan Kualiti
    • Sokongan Akademik
      • Jabatan Hal Ehwal Pelajar
        • Unit Pengurusan Kediaman Pelajar
        • Unit Pengurusan Psikologi dan Kesihatan
      • Jabatan Sukan, Kebudayaan & Kokurikulum
      • Pusat Islam
      • Unit Khidmat Pengurusan
        • Sub Unit Pentadbiran
        • Sub Unit Perkhidmatan & Perjawatan
        • Sub Unit Kewangan & Akaun
        • Sub Unit Perolehan
      • Unit Latihan & Pendidikan Lanjutan
      • Unit Pembangunan & Penyelenggaraan
      • Unit Pengurusan Aset
      • Unit Keusahawanan
      • Unit Teknologi Maklumat (ICT)
        • Sub Unit Teknologi Maklumat
        • Sub Unit Pembangunan Instruksional & Multimedia
        • Sub Unit Perpustakaan & Sumber
    • Kelab & Persatuan
      • Kelab Kebajikan & Rekreasi
      • Puspanita
    • Majlis Bersama Jabatan (MBJ)
  • Interaktif
    • Penerbitan
    • Kejayaan & Pencapaian
    • Berita & Aktiviti
    • Hebahan / Pengumuman
    • Galeri
    • Sebut Harga / Tender
    • Bahan Multimedia
  • Direktori Staf
    • Pengurusan
      • Pengurusan Tertinggi
      • Unit Perhubungan & Komunikasi Korporat
      • Unit Perancangan Strategik
    • Pengurusan Akademik
      • Jabatan Kejuruteraan Awam
      • Jabatan Kejuruteraan Elektrik
      • Jabatan Pelancongan & Hospitaliti
      • Jabatan Teknologi Maklumat & Komunikasi
      • Jabatan Perdagangan
      • Jabatan Pengajian Am
      • Jabatan Matematik, Sains & Komputer
      • Unit Pembangunan Teknologi (COT)
      • Corporate, Industrial Services and Employability Center (CISEC)
      • Unit Penyelidikan, Inovasi & Komersialan
      • Unit Peperiksaan
      • Unit Perhubungan Dan Latihan Industri
      • Unit e-Pembelajaran
      • Unit Jaminan Kualiti
    • Pengurusan Sokongan Akademik
      • Jabatan Hal Ehwal Pelajar
      • Jabatan Sukan, Kebudayaan & Kokurikulum
      • Pusat Islam
      • Unit Pembangunan & Penyelenggaraan
      • Unit Pengurusan Aset
      • Unit Khidmat Pengurusan
      • Unit Keusahawanan
      • Unit Latihan & Pendidikan Lanjutan
      • Unit Teknologi Maklumat (ICT)
  • SMART CAMPUS
    • Virtual Tour PSIS
    • PSIS Wifi Hotspot
  • Portal eBook

Jabatan Teknologi Maklumat & Komunikasi

  • Print
Details
Hits: 11850
  • INFO JABATAN
  • PROGRAM PENGAJIAN
  • CARTA ORGANISASI
  • INFO JABATAN
  • PROGRAM PENGAJIAN
  • CARTA ORGANISASI

INFO JABATAN

 

Pengenalan

Jabatan Teknologi Maklumat dan Komunikasi (JTMK) telah memulakan operasinya pada 15 Mei 2005 dengan tenaga kerja seramai 9 orang. Pada masa kini, jabatan ini dilengkapi dengan 11 buah makmal dan 9 buah bilik kuliah yang kondusif. Jabatan ini telah dianugerahkan dan mendapat pengiktirafan Premier Digital Tech Institutions oleh pihak Malaysia Digital Economy Corporation (MDEC). Sejajar dengan itu, jabatan ini bermatlamat bagi melahirkan tenaga kerja yang terlatih, efisien dan berkemahiran dalam bidang Teknologi Maklumat.

Google Site JTMK

Facebook JTMK

 DIT Student Handbook

PROGRAM PENGAJIAN

 

PROGRAM PENGAJIAN/KURSUS YANG DITAWARKAN

Programme Overview

JTMK offers program in Diploma in Information Technology (DIT).

 

Synopsis

This Diploma in Information Technology (DIT) study program provides education and training in the field of Computing with a special emphasis on the field of Information Technology. The courses offered are grouped into modules such as Platform Technologies, Computing Foundation, Programming Essentials, Industry-Led modules and Industry Domain Cluster which refer to specific tasks. The courses offered provide opportunities for students to achieve various careers in various ICT sectors. The program also provides students with transferable skills and a variety of skills that allow them to adapt to new technologies. In addition to technical courses, students are also taught English for Digital Technology, Islamic Studies or Moral Education, Co-curriculum, and Inventive Problem Solving to improve their competence in soft skills. Because this program emphasizes self-initiated learning and hands-on competencies, graduates of this program will be ready to face the challenges of the world of computing technology.

 

 

Programme Aims

The programme believes that every individual has potential to foster adaptable and responsible Information and Communication Technology (ICT) Assistant with new technological advancement in supporting the national digital initiative transformation agenda.

 

Software and Application Development Track

This track focuses on equipping students with skills to design, develop, and maintain software applications. It covers object-oriented programming, mobile app development, and fullstack web development, enabling students to create efficient and scalable software solutions.

Job Prospect Software and Application Development

- Computer Application Programmer

- Internet Programmer

- Web Programmer

- Database Programmer

- System Analysts Assistant

- Software Developer

- Database Administrator

- Software Tester

- System Support Personnel

- Systems Programmer

- Technical Helpdesk

Networking System Track

The Networking Systems track equips students with a comprehensive set of skills in planning, designing, implementing, administering, securing, and managing network infrastructure. Core areas of focus include switching and routing essentials, network security protocols and enterprise networking. Graduates are prepared to excel in networking environments that meet industry standards.

Job Prospect Networking System

- Maintenance Personnel

- Network Support Personnel

- Network Administrator

- IT/Information Supporting Executive

- Computer Technical Support

- IT Supporting Engineer

- Assistant Network Engineer

- IT Developer

- Technical Helpdesk

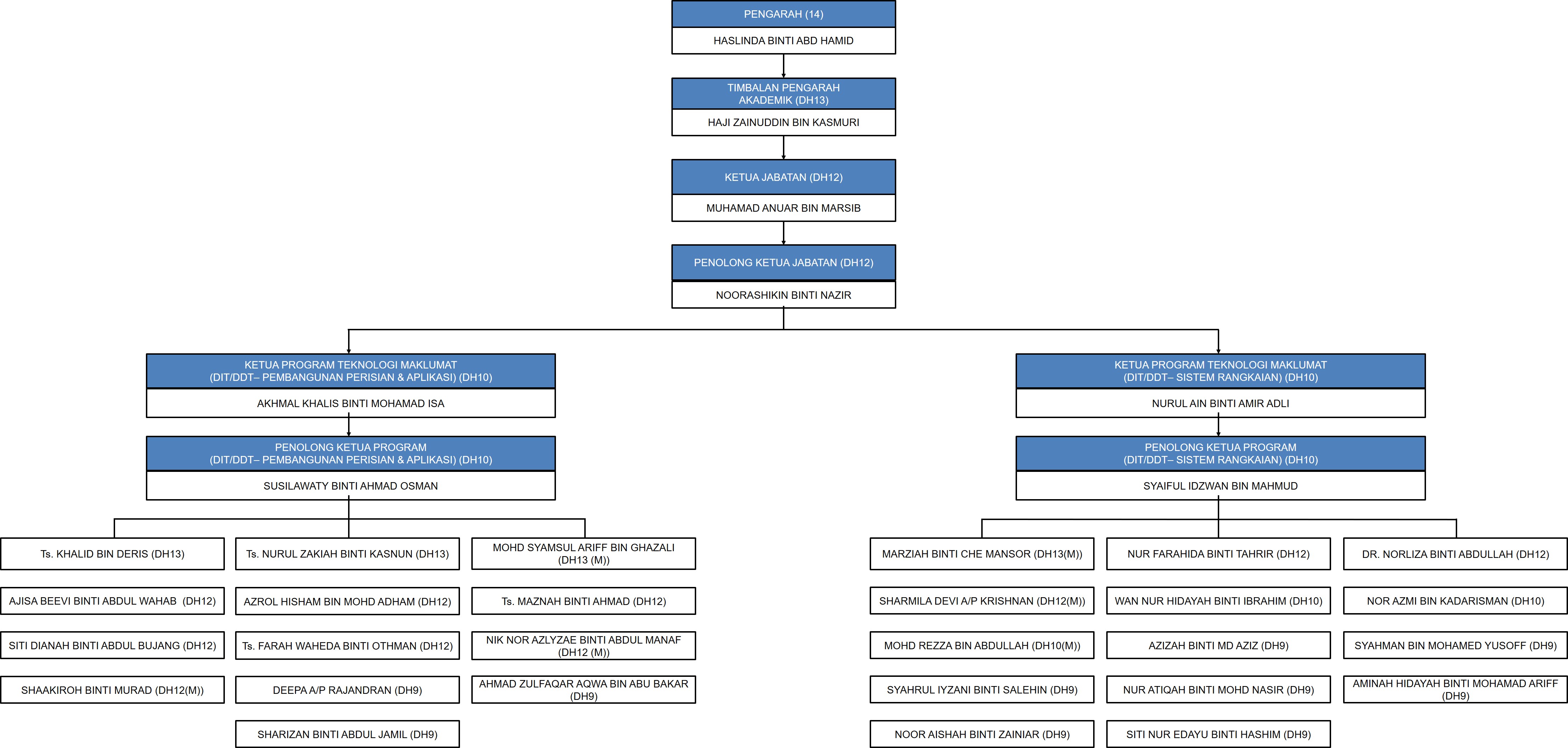
CARTA ORGANISASI

      Jabatan Kejuruteraan Awam  
      Jabatan Kejuruteraan Elektrik
      Jabatan Teknologi Maklumat & Komunikasi
      Jabatan Pelancongan & Hospitaliti
      Jabatan Perdagangan
      Jabatan Pengajian Am
      Jabatan Matematik, Sains & Komputer

      Unit Pembangunan Teknologi (COT)

      Corporate, Industrial Services and
      Employability Center (CISEC)
      Unit Penyelidikan, Inovasi & Komersialan 
      Unit Peperiksaan
      Unit Perhubungan & Latihan Industri
      Unit e-Pembelajaran
      Unit Jaminan Kualiti
NOTIS HAK CIPTAPENAFIANDASAR PRIVASI DAN KESELAMATANTERMA DAN SYARAT

  • HUBUNGI KAMI DI
  • Politeknik Sultan Idris Shah,
    Sungai Lang , 45100 Sungai Air Tawar
    ,Selangor Darul Ehsan
  • 03-3280 6200
  • 03-3280 6400
  • This email address is being protected from spambots. You need JavaScript enabled to view it.


 

1977195
Hari ini
Semalam
Minggu ini
Bulan ini
Jumlah Pelawat
1274
1798
7341
15146
1977195

10-10-2025
Visitors Counter

Copyright © 2019 - All Rights Reserved - Politeknik Sultan Idris Shah

Ke Atas